Blender 3D Viewport erklärt!
Blender ist eine beliebte Open-Source-Software für 3D-Modellierung, Animation und Rendering. Für Neulinge kann die Benutzeroberfläche jedoch überwältigend sein. In diesem Blogbeitrag erklären wir den 3D Viewport im Detail und helfen Ihnen, sich in Blender zurechtzufinden.
Was ist der Blender 3D Viewport?

Der 3D Viewport ist das Hauptfenster in Blender, in dem Sie Ihre 3D-Modelle sehen und bearbeiten können. Hier können Sie Objekte erstellen, verschieben, drehen und skalieren. Der Viewport ist das Herzstück von Blender und ermöglicht Ihnen die Interaktion mit Ihren 3D-Szenen.
Navigation im Blender 3D Viewport
Um effektiv im 3D Viewport zu arbeiten, müssen Sie die grundlegenden Navigationsbefehle kennen:
- Drehen: Halten Sie die mittlere Maustaste gedrückt und bewegen Sie die Maus, um die Ansicht zu drehen.
- Schwenken: Halten Sie die Umschalttaste und die mittlere Maustaste gedrückt, um die Ansicht zu verschieben.
- Zoomen: Scrollen Sie mit dem Mausrad, um hinein- und herauszuzoomen.
Bearbeitungs Modi

Der 3D Viewport bietet verschiedene Werkzeuge und Modi:
- Objekt-Modus: Hier können Sie Objekte als Ganzes bearbeiten. Sie können Objekte auswählen, verschieben, drehen und skalieren.
- Edit-Modus: In diesem Modus können Sie die Geometrie von Objekten bearbeiten, zum Beispiel Punkte, Kanten und Flächen verändern.
- Sculpt-Modus: Dieser Modus wird für das Modellieren von organischen Formen verwendet.
- Vertex Paint-Modus: Malen Sie direkt auf die Vertex-Daten eines Objekts.
- Weight Paint-Modus: Bestimmen Sie die Einflussstärke von Bones auf das Mesh.
- Texture Paint-Modus: Malen Sie Texturen direkt auf das 3D-Modell.
- Pose-Modus: Manipulieren Sie Bones, um Posen und Animationen zu erstellen.
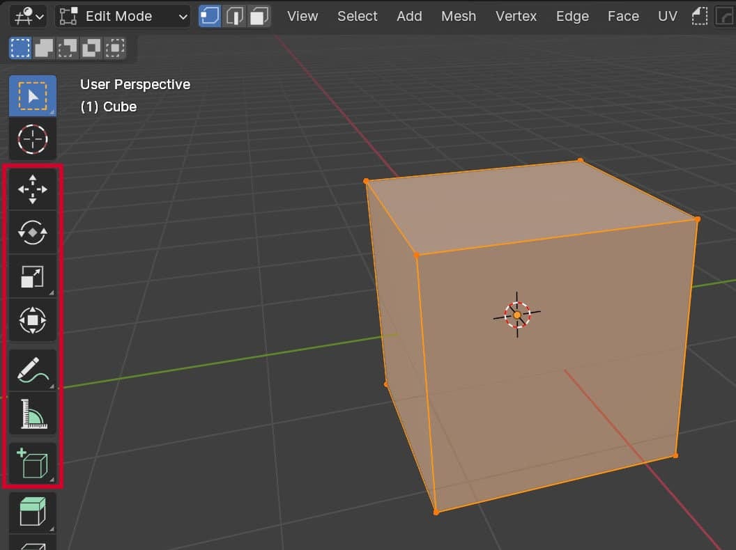
Werkzeugleiste

Am linken Rand des 3D Viewports befindet sich die Werkzeugleiste. Hier finden Sie Werkzeuge wie Verschieben, Drehen, Skalieren und Extrudieren. Diese Werkzeuge sind essenziell, um Ihre 3D-Modelle zu formen und zu bearbeiten.
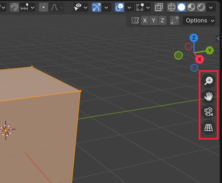
Ansichten und Perspektiven

Der 3D Viewport kann in verschiedene Ansichten umgeschaltet werden:
- Typ Ansicht: Dieser Button schaltet zwischen orthografischer und perspektivischer Ansicht hin und her. Bei Perspektive werden Objekte so dargestellt, wie das menschliche Auge sie sieht, mit Tiefenperspektive. Die orthografische Ansicht ist ideal für technische Zeichnungen, da sie keine Perspektivverzerrung hat.
- Ansicht bewegen: Hier können sie die aktuelle Ansicht im Viewport verschieben.
- Kamera Ansicht: Durch Drücken dieses Buttons gelangen sie in die Kamera Ansicht.
- Ansicht vergrößern / verkleinern: Halten sie diesen Button gedrückt und schieben sie die Maus vor und zurück zum zoomen.
Fazit
Der 3D Viewport ist ein zentrales Element in Blender und bietet zahlreiche Möglichkeiten zur Interaktion mit Ihren 3D-Modellen. Mit den grundlegenden Navigationsbefehlen, Werkzeugen und Ansichten können Sie Ihre Kreativität voll entfalten. Nehmen Sie sich die Zeit, den 3D Viewport zu erkunden, und Sie werden sehen, wie viel Spaß die Arbeit mit Blender machen kann.
Viel Spaß beim Modellieren!